科学网—SSB丨马克斯克鲁维酵母CRISPR/Cas 12 a基因组编辑工具箱的开发及丁二酸生物合成应用
精选
已有 206 次阅读
2026-4-21 14:30
| 系统分类: 科研笔记

近日,淮北师范大学张标教授团队在 Synthetic and Systems Biotechnology 发表了题为 “Development of a CRISPR/Cas12a genome editing toolbox in Kluyveromyces marxianus and its application in succinic acid biosynthesis” 的研究论文。
该研究首次在马克斯克鲁维酵母中建立了高效、稳定的CRISPR/Cas12a基因组编辑体系,填补了该工业酵母中Cas12a编辑系统的技术空白,并依托该工具完成了丁二酸合成菌株的系统代谢工程改造,为该耐热工业酵母的合成生物学应用提供了核心工具支撑。
马克斯克鲁维酵母是一种极具工业生物技术应用潜力的耐热酵母,但长期缺乏高效的基因组工程工具。本研究首次在该酵母中开发了一套CRISPR/Cas12a基因组编辑工具箱:无质粒瞬时编辑系统在Δku70菌株中实现了50%~100%的单基因敲除效率,即使同源臂短至35 bp,敲除效率仍可保持66.67%;将Cas12a整合至染色体后,单片段至三片段的敲入效率可达82.93%~85.70%,对大于5 kb的大片段整合效率高达94.50%。应用该系统,研究系统解析了琥珀酸脱氢酶(SDH)基因SDH1-SDH5的功能,通过组合敲除SDH基因将碳通量定向引流至丁二酸合成途径,针对副产物积累问题进一步敲除GPD1/ACH1/ADH2A、过表达NDE1,最终获得的工程菌株在37℃以葡萄糖为底物可合成32.38 g/L丁二酸,为目前已报道的马克斯克鲁维酵母中最高产量,同时乙醇、乙酸、甘油副产物分别降低60.79%、89.24%、67.5%;在46℃条件下,该菌株以纤维素为底物通过同步糖化发酵可生产20.51 g/L丁二酸。本研究为马克斯克鲁维酵母提供了一套高效的CRISPR/Cas12a编辑平台,为高附加值化学品的生物合成提供了有力支撑。
研究背景
马克斯克鲁维酵母(Kluyveromyces marxianus)是一种兼具超快生长速率(代时最低可至45 min)、强耐热性(最高可生长至52℃)、广泛底物利用能力与高生物安全性的非模式工业酵母,拥有美国FDA GRAS与欧盟QPS双重安全认证,且为Crabtree阴性酵母,副产物积累少,被视作极具潜力的下一代微生物细胞工厂,已被用于多种化合物的生物合成研究。
但长期以来,该酵母的工业化应用始终受限于基因组编辑工具的不足。目前已有的编辑系统以CRISPR/Cas9为主,存在靶点范围受NGG PAM限制、多基因编辑流程繁琐、同源重组效率不足等问题;而CRISPR/Cas12a作为新一代Class 2型V类CRISPR系统,具备T-rich PAM识别、自主加工pre-crRNA、粘性末端切割提升同源重组保真度等独特优势,已在毕赤酵母、酿酒酵母、解脂耶氏酵母等多种宿主中得到广泛应用,但此前尚未在马克斯克鲁维酵母中建立成熟可用的编辑体系,严重限制了该宿主的基因功能解析与代谢工程改造。
研究成果
1、无质粒瞬时CRISPR/Cas12a编辑系统的建立与性能表征
研究团队首先对弗朗西斯菌来源的FnCas12a编码序列进行了马克斯克鲁维酵母密码子偏好性优化,构建了由Cas12a表达框、crRNA转录框与供体DNA三部分组成的无质粒瞬时编辑系统,以ADE2为报告基因完成了系统有效性验证。结果显示,仅当三个组分共转化时可实现有效基因编辑,在NHEJ途径缺陷的Δku70菌株中,该系统的单基因敲除效率可达50%~100%,最优组分比例条件下可实现100%的编辑效率,显著优于该宿主中已报道的瞬时CRISPR/Cas9系统。

图1 无质粒的瞬时 CRISPR/Cas12a 编辑系统的构建
研究进一步系统评估了关键参数对编辑效率的影响:PAM序列方面,TTA、TTG、TTC PAM位点均能实现80%以上的编辑效率;同源臂长度方面,即使同源臂短至35 bp,仍可保持66.67%的敲除效率,大幅简化了供体DNA的构建流程;培养温度方面,37℃为系统最优编辑温度,45℃下Cas12a稳定性下降,编辑效率显著降低;基因组靶点适用性方面,在木糖代谢相关基因XYL1、XYL2及营养缺陷型标记基因TRP1等多个不同位点,系统均能维持62.54%~87.52%的稳定敲除效率,证实了该系统的广谱适用性。此外,过表达同源重组关键蛋白Rad52可进一步提升系统的编辑效率,尤其对诱导型启动子驱动的Cas12a体系提升效果显著。

图2 无质粒的瞬时 CRISPR/Cas12a 编辑系统性能的评估
2、基因组整合型CRISPR/Cas12a系统的构建与多元编辑能力验证
为适配多轮次、多位点的基因组编辑需求,团队构建了基因组整合型CRISPR/Cas12a系统,将不同启动子驱动的Cas12a表达框定点整合至马克斯克鲁维酵母基因组XYL1位点。性能验证结果显示,整合型系统可维持与瞬时系统相当的高编辑效率,其中强启动子PKmPDC1驱动的整合系统,ADE2基因敲除效率可达91.65%;生长曲线评估证实,整合型Cas12a的组成型表达仅对宿主产生极低的细胞毒性,在营养丰富培养基中不影响菌株正常生长,适配工业发酵的应用需求。

图3 表达Cas12a的启动子对编辑效率的影响
在片段敲入能力验证中,该系统展现出优异的多片段组装与大片段整合能力:以ADE2为靶点,实现了单片段、双片段、三片段的一步高效体内重组与敲入,效率分别达到85.70%、84.75%与82.93%,且所有阳性克隆均能实现EGFP的正常表达,证实了多片段组装的高保真性;针对大于5 kb的dCas9表达框大片段整合,通过优化crRNA的驱动启动子,使用内源启动子PKmSNR52驱动crRNA时,最高整合效率可达94.50%,为多基因代谢途径的一步组装与大型合成生物学模块的基因组整合提供了高效解决方案。

图4 整合型CRISPR/Cas12a介导单、双、三片段敲入效率

图5 一步法长片段基因敲入
3、基于CRISPR/Cas12a系统解析SDH基因家族的生物学功能
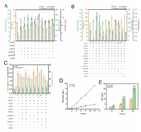
依托建立的高效编辑系统,团队首次系统解析了马克斯克鲁维酵母中琥珀酸脱氢酶(SDH)基因家族SDH1-SDH5的生物学功能。表型实验结果显示,SDH1与SDH2的缺失会严重影响菌株的生长,而SDH4A的缺失反而提升了菌株的耐热性;进一步的胞内活性氧(ROS)水平检测证实,该表型差异与不同SDH亚基缺失后胞内ROS的积累水平直接相关,SDH4A缺失菌株在46℃热胁迫下的ROS水平仅为野生型的0.57倍,而其余SDH亚基缺失菌株均出现显著的ROS升高与耐热性下降,为马克斯克鲁维酵母耐热机制的研究提供了新的线索。

图6 SDHs单基因敲除对马克斯克鲁维酵母生长和琥珀酸合成的影响
发酵实验结果显示,单个SDH基因敲除即可使马克斯克鲁维酵母实现0.76~1.70 g/L的丁二酸积累,而野生型菌株无丁二酸检出;通过组合敲除SDH家族基因,可进一步将碳通量定向引流至丁二酸合成途径,丁二酸产量最高可达7.46 g/L,但同时伴随甘油、乙酸等副产物的显著积累,为后续代谢工程优化明确了改造方向。
4. 丁二酸高产菌株的系统代谢工程优化与发酵性能验证
针对SDH基因敲除带来的副产物积累问题,团队开展了系统的代谢工程优化:依次敲除了甘油合成关键基因GPD1、乙酸合成关键基因ACH1、乙醇合成关键基因ADH2A,以阻断副产物合成支路;同时过表达线粒体外部NADH脱氢酶NDE1,以平衡多基因敲除导致的胞内NADH积累与氧化还原失衡;结合适应性实验室进化,修复了多基因敲除带来的菌株生长缺陷。

图7 马克思克鲁维酵母SDHs组合敲除对琥珀酸及副产物的影响
最终构建的工程菌株YZH43,在37℃以葡萄糖为底物的摇瓶发酵中,丁二酸产量达到32.38 g/L,为目前已报道的马克斯克鲁维酵母中的最高水平,同时乙醇、乙酸、甘油三种主要副产物的积累量分别降低了60.79%、89.24%与67.5%,大幅降低了后续产物分离纯化的成本。此外,借助马克斯克鲁维酵母的天然耐热特性,该菌株在46℃高温条件下,以纤维素为底物通过同步糖化发酵(SSF)工艺,实现了20.51 g/L的丁二酸产量,解决了纤维素酶最适温度与传统酵母发酵温度不匹配的行业痛点,为木质纤维素生物质的高值化利用提供了可行方案。
总结与展望
本研究首次在马克斯克鲁维酵母中开发并建立了一套高效、稳定、普适的CRISPR/Cas12a基因组编辑工具箱,包含无质粒瞬时编辑与基因组整合型编辑两套互补体系,突破了该酵母现有编辑工具的多项技术瓶颈:瞬时系统单基因敲除效率最高可达100%,最低仅需35 bp同源臂即可实现高效编辑;整合型系统可实现单片段至三片段的高效敲入,对>5 kb大片段的整合效率最高达94.50%,大幅拓展了马克斯克鲁维酵母的基因组操作能力。依托该编辑系统,研究系统解析了SDH基因家族在马克斯克鲁维酵母中的生物学功能,完成了丁二酸合成途径的系统代谢工程改造,构建的工程菌株实现了该宿主中丁二酸产量的最高纪录,同时验证了马克斯克鲁维酵母在高温同步糖化发酵中的独特应用优势。该研究不仅完善了马克斯克鲁维酵母的合成生物学操作体系,为其基因功能研究与代谢工程改造提供了全新的高效工具,也为生物基丁二酸的绿色低成本生产提供了新的微生物底盘,推动了耐热工业酵母在绿色生物制造领域的工业化应用。
本论文的第一作者为淮北师范大学硕士生查浩,通讯作者为张标和任丽丽,淮北师范大学为论文唯一完成单位,研究工作得到了国家自然科学基金、安徽省高校自然科学基金杰出青年项目等多项基金的资助。
原文信息
Development of a CRISPR/Cas12a genome editing toolbox in Kluyveromyces marxianus and its application in succinic acid biosynthesis
Hao Zha, Yanjie Li, Zhongmei Hu, Jiacheng Li, Yujie Xie, Mingtao Zhao, Lili Ren, Biao Zhang
原文链接: https://www.sciencedirect.com/science/article/pii/S2405805X25001565
Synthetic and Systems Biotechnology是高质量国际开放获取期刊,创刊2016年。期刊覆盖合成生物学、系统生物学以及生物医药等领域。期刊现已被SCIE、EMBASE、PubMed Central、Scopus、CSCD等重要数据库收录。
2024 Impact Factor: 4.4; 位于Biotechnology & Applied Microbiology领域Q1区
2024 CiteScore: 7.2
位于《2025年中国科学院文献情报中心期刊分区表》生物学大类1区,Top期刊
入选2019年中国科技期刊卓越行动计划高起点新刊项目
转载本文请联系原作者获取授权,同时请注明本文来自科爱KeAi科学网博客。 链接地址: https://blog.sciencenet.cn/blog-3496796-1531380.html
上一篇: Advanced Nanocomposites 综述:稻壳衍生的纳米二氧化硅和纳米纤维素作为薄膜纳米复合膜的防污剂 下一篇: Fundamental Research 助力肿瘤精准分型!scCluster整合转录组与基因变异,准确识别癌症细胞亚群