科学网—BMT新文6║细胞亚群-药物筛选技术用于血管肌脂肪瘤治疗
精选
已有 621 次阅读
2025-11-12 17:31
| 系统分类: 科研笔记
新文速递
解读者:王帆 -上海交通大学医学院附属瑞金医院;宋平平-科爱 。
新文来源: Peng Chen , China Academy of Chinese Medical Sciences , Biomedical Technology , 2025(12): 100117 . 新文简介
该 研究 构建了“细胞亚群-药物”精准筛选平台,整合单细胞转录组技术、hdWGCNA基因网络分析与CMAP药物扰动数据库,实现对TSC相关肾血管肌脂肪瘤(TSC-RAML)特定细胞亚群的靶向治疗探索。
链接 https://www.sciencedirect.com/science/article/pii/S2949723X25000492
内容
研究背景
TSC-RAML 是由 TSC1/TSC2 基因突变引起的肾良性肿瘤,虽非恶性,但易并发致命性出血与肾衰竭。mTOR 抑制剂(如雷帕霉素)虽为一线治疗,但存在肿瘤残留、复发与耐药等问题。现有药物开发路径普遍基于靶点已知模型,忽视肿瘤细胞间异质性,无法有效识别“病灶主导亚群”并实现针对性干预。
技术与方法
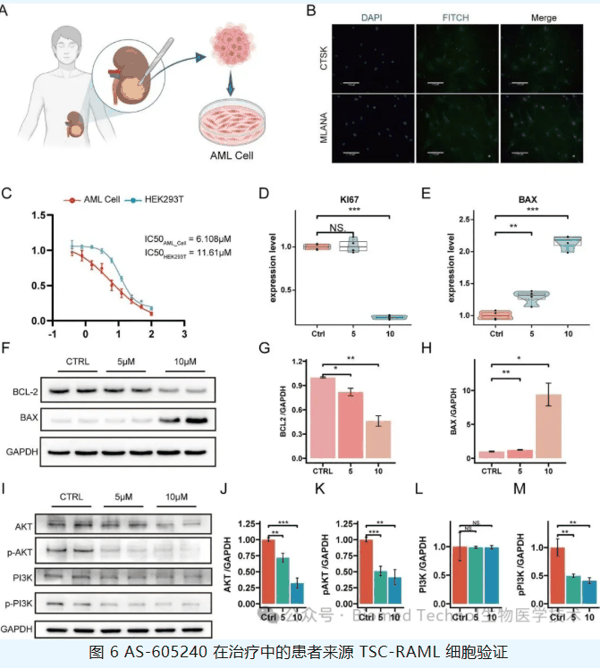
该研究采集4例TSC-RAML患者肿瘤及邻近组织样本,进行单细胞RNA测序,识别出富含脂肪生成和PI3K/mTOR信号活性的RAML特异间充质细胞亚群。结合hdWGCNA网络模块分析,构建亚群核心调控图谱,并基于CMAP数据库匹配逆转基因表达模式的药物,优选出PI3K抑制剂AS-605240。通过分子对接与动力学模拟验证其与PIK3CA的稳定结合,并在患者来源细胞系中完成功能验证。
主要结果
该技术 筛选得到的AS-605240对TSC-RAML细胞展现出显著的选择性抑制作用(IC₅₀ = 7.8 μM),较对照HEK293T细胞毒性更低(IC₅₀ = 11.3 μM)。该药物显著下调PI3K/AKT通路关键磷酸化位点(AKT-Ser473),并诱导凋亡标志物BAX上调,BCL2下调,抑制细胞增殖。相比mTOR单靶治疗,AS-605240可作为耐药补充路径,显著增强抗肿瘤活性。
总结与讨论
研究提出的细胞亚群-药物筛选技术有效应对传统虚拟筛选忽视细胞异质性的问题,尤其适用于TSC-RAML等间充质富集型肿瘤。AS-605240的临床转化潜力明确,但尚需验证其PI3K亚型特异性、安全性及生物标志物筛选机制。该框架具有广泛适用于其他肿瘤(如胰腺癌、胆管癌等)的可扩展性,为跨尺度精密治疗提供范式。






期刊介绍

Biomedical Technology(BMT) 致力于发表生物医学先进技术方面的最新研究进展, 已被 DOAJ、Scopus和ESCI 数据库收录,2026年正式出影响因子。
期刊主页链接:
https://www.keaipublishing.com/en/journals/biomedical-technology/
期刊投稿链接:
https://www.editorialmanager.com/bmt/default.aspx
转载本文请联系原作者获取授权,同时请注明本文来自科爱KeAi科学网博客。 链接地址: https://blog.sciencenet.cn/blog-3496796-1509992.html
上一篇: ESI | 钠掺杂富氮氮化碳用于高效光催化去除一氧化氮